Înapoi la știri

Macrofagele intestinale modulează sinucleinopatia pe axa intestin–creier

30 Jan 2026
2 minute min
Maria Simionescu
Macrofagele intestinale modulează sinucleinopatia pe axa intestin–creier

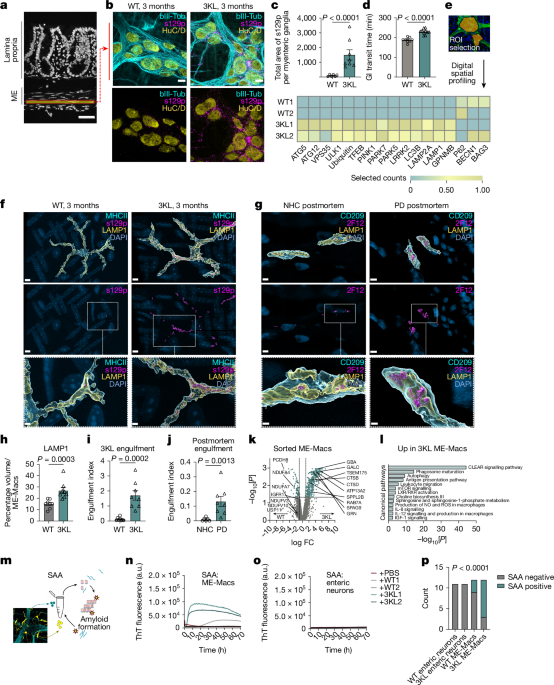
Potrivit nature.com, dovezi emergente sugerează că boala Parkinson (BP) își poate avea originea în sistemul nervos enteric (ENS), de unde patologia α-sinucleinei (αS) se răspândește către creier. Cu decenii înainte de debutul simptomelor motorii, pacienții cu BP suferă de constipație și prezintă celule T circulante responsabile la αS, sugerând că răspunsurile imune periferice inițiate în ENS ar putea fi implicate în etapele timpurii ale BP.

👉 Rolul macrofagelor musculare intestinale în reglarea patologiei α-sinucleinei

Cu toate acestea, mecanismele celulare care declanșează patologia αS în ENS și răspândirea acesteia pe axa intestin–creier rămân neclare. Aici demonstrăm că macrofagele din mușchii intestinului (ME-Macs), care au rolul de a menține integritatea ENS și homeostazia intestinală, modulează patologia αS și neurodegenerarea în modelele de boală Parkinson.

ME-Macs conțin αS greșit pliat, adoptă o semnătură care reflectă disfuncția endolizozomală și modulează expansiunea celulelor T care călătoresc de la ENS la creier prin dura mater pe măsură ce progresează patologia αS. Depleția direcționată a ME-Mac-urilor duce la o reducere a patologiei αS în ENS și în sistemul nervos central, previne expansiunea celulelor T și atenuează neurodegenerarea și disfuncția motorie, sugerând un rol al ME-Macs ca inițiatori celulari timpurii ai patologiei αS pe axa intestin–creier.

👉 Implicarea ME-Macs în neurodegenerare și potențialul pentru biomarkeri în BP

Înțelegerea acestor mecanisme ar putea deschide calea pentru biomarkeri în etapele timpurii ale BP.

Alte postari din Sanatate
Sanatate

Interacțiunile cu persoane dificile pot accelera îmbătrânirea biologică

Un studiu recent realizat pe peste 2.000 de participanți din Indiana sugerează că interacțiunile frecvente cu persoane problematice pot accelera procesul de îmbătrânire biologică. Conform TVRInfo, cercetarea a fost finanțată de National Institute on Aging și publicată în revista Proceedings of the National Academy of Sciences.

Sanatate

Microroboții de la Michigan State University transformă tratamentele medicale

Cercetătorii de la Michigan State University (MSU) dezvoltă o nouă tehnologie care promite să revoluționeze tratamentele pentru cancer și alte afecțiuni medicale. Conform TVRInfo, acești microroboți biodegradabili sunt concepuți pentru a livra medicamente direct la sursa problemei, având ca scop reducerea durerii și a efectelor secundare.

Sanatate

Noul sistem digital de sănătate va fi lansat în curând în România

Ministrul Sănătăţii, Alexandru Rogobete, a declarat că o nouă platformă digitală destinată domeniului sănătăţii va fi disponibilă în câteva luni, având ca scop conectarea furnizorilor de servicii medicale cu pacienţii. Potrivit unei declaraţii recente citate de ziarulprahova.ro, implementarea acestui sistem va transforma semnificativ sectorul sanitar românesc în următorii 2-3 ani.

Sanatate

Un nou medic va ocupa un post important în sistemul sanitar

Recent, a fost desemnat un nou medic pentru a ocupa un post în cadrul sistemului sanitar, în urma concursului organizat în acest scop. Această numire vine ca parte a eforturilor de a îmbunătăți serviciile medicale oferite pacienților.

Acasa Recente Radio Județe